The Zentropy Entropy Calculator provides a pioneering, evidence-based system to quantify the full spectrum of exchanges flows generated by MICE events across the city. By integrating congress-level data with city-level visitor behaviour and structuring all inputs through the flows of energy, matter and information, the tool transforms heterogeneous datasets into a coherent set of indicators and an overarching Entropy Index. Built on Life Cycle Assessment (LCA) principles, scientific datasets and automated data integration, the Calculator enables cities to measure real impacts, identify inefficiencies, capture opportunities and compare events over time. As a result, it offers a practical, innovative solution for cities seeking to understand how MICE activity interacts with urban systems and to steer the sector towards greater sustainability and long-term value.

Image
Image: Beyond a normal calculator.
Image: Beyond a normal calculator.

Introduction: Why an entropy-based Calculator for MICE?

Text

The MICE (Meetings, Incentives, Conferences and Events) sector is expanding rapidly in European cities, yet its real impact remains largely unquantified. Municipalities and event venues tend to rely on partial data—energy bills, number of visitors, tourist expenditure—without a coherent system able to capture the full set of flows generated by an event towards a city, beyond the event itself. As a result, cities lack objective tools to evaluate the environmental, social and economic impacts of hosting events, and decision-making often depends more on perception than on evidence.

The Zentropy MICE project in Valencia, developed under the European Urban Initiative, addresses this gap by proposing a new model based on entropy: the scientific measure of disorder generated in a system. In the context of MICE events, entropy allows cities to understand how events interact with urban systems through three interconnected dimensions: Energy, Matter and Information. By structuring the analysis around these flows, the project offers a consistent and scientifically grounded method to quantify event impacts and opportunities.

Valencia provides an ideal testing ground for this innovation. The city already operates a leading smart city platform, has a highly efficient events facility at the Valencia Conference Center with an existing carbon footprint calculator, and benefits from well-established data partnerships with Visit Valencia and local universities. At the same time, it is a major MICE destination facing increasing pressure to align tourism and event activities with the European Green Deal, the Fit for 55 objectives, and the Mission on Climate Neutral and Smart Cities.

Within this context, the Zentropy MICE innovative Entropy Calculator aims to move beyond conventional metrics, offering a fully evidence-based framework that integrates event data, visitor behaviour, tourism flows and long-term legacy outcomes.

Image
Image: Inputs under Zentropy MICE key elements: Energy, Matter and Information.
Image: Inputs under Zentropy MICE key elements: Energy, Matter and Information.

The conceptual framework: Entropy flows and the dual MICE experience

Text

The Zentropy MICE approach is grounded in the scientific concept of entropy, understood as the degree of disorder generated within a system when energy, matter and information flow through it. Applied to MICE events, entropy becomes a powerful analytical lens: it allows cities to understand not only the resource consumption associated with events, but also the broader efficiencies and opportunities they create across urban systems.

Image
Image: Conceptual basis under Zentropy MICE approach – fig 1 entropy scenario; fig 2 Zero-entropy/integrated flows desired scenario.
Image: Conceptual basis under Zentropy MICE approach – fig 1 entropy scenario; fig 2 Zero-entropy/integrated flows desired scenario.

Text

A distinctive feature of the project’s methodology is the recognition that a MICE event generates two parallel and interlinked experiences. Together, they represent the full lifecycle of an event’s interaction with the city. The calculator, therefore, does not isolate the event from the urban ecosystem, but rather treats both as part of a single entropic chain:

The event’s experience, focused on the Valencia Conference Center.

  • This environment is controlled, bounded and rich in measurable data, providing highly accurate baselines for analysed matter and energy flows.
  • Inputs include energy consumption, HVAC loads, food and beverage services, waste management, logistics, materials, exhibitor operations and staff activities.

The Urban Tourism Experience, taking place across the city during visitors’ free time.

  • This space is distributed, diverse and more unpredictable. It encompasses mobility choices, restaurant use, cultural visits, accommodation patterns, shopping behaviour and the visitors’ interactions with the city and the different neighbourhoods.
  • While more complex to model, this dimension is essential to fully understand the citywide entropy effects associated with MICE activity.

To operationalise entropy, the project classifies all interactions into three fundamental categories: introducing a quantitative structure that brings objectivity to the process and allows urban flows to be consistently measured across events, venues and destinations. This includes tracking both direct and indirect contributions and ensuring that each flow can be translated into comparable metrics.

  • Energy flows: electricity and heating/cooling demand, digital energy use, mobility-related energy, venue operations.
  • Matter flows: products, food, materials, waste, water, purchases, and all physical exchanges linked to both events and tourism activities.
  • Information flows: knowledge creation, networking, professional connections, local partnerships, and cultural or social exchanges.

This triple-flow model allows for a comprehensive, system-based analysis in which both impacts and benefits can be captured across the event lifecycle. Within this framework, the foundations of the event’s long-term legacy also emerge: energy and matter flows reveal operational and environmental performance, while information flows capture the social and economic value that endures beyond the event itself.

Image
Image: Example of Energy, Matter and Information flows for the Valencia Conference Center, considering main elements and subcategories.
Image: Example of Energy, Matter and Information flows for the Valencia Conference Center, considering main elements and subcategories.

The challenges of integrating the Legacy of the project

Text

Legacy is widely recognised as one of the most complex dimensions for cities, and also of MICE impact assessment. Unlike energy or material flows—which can be quantified during or immediately after an event—legacy unfolds gradually, and often becomes visible only in the medium or long term. For Zentropy MICE, the challenge has been to define an approach that is both operational and scientifically credible, while grounded in the local context.

To translate this ambition into practice, the project’s Partners carried out a structured co-creation process led by Khora Urban Thinkers, with the participation of Valencia Innovation Capital, the Polytechnic University of Valencia (UPV), Visit Valencia and MUA. The process began with Khora conducting a comprehensive review of the international literature on MICE legacy and extracting its key concepts. Each partner then reviewed the same bibliography from their own technical perspective, adding complementary terms and priorities. Based on this shared input, all partners individually grouped the extracted concepts into thematic clusters—knowledge, social value, economic contribution, innovation, among others. Khora then consolidated these individual clusters into a single integrated framework, which was jointly reviewed and refined. This consolidated structure now underpins the legacy indicators being developed by UPV for integration into the Entropy Calculator, ensuring that the measurement approach reflects a shared and technically grounded understanding of what legacy means for the city of Valencia.

Image
Image: Partner’s contributions to the Legacy Cluster of the project, with Miro Board methodology.
Image: Partner’s contributions to the Legacy Cluster of the project, with Miro Board methodology.
Text

This process drew heavily on an extensive state-of-the-art review, informed by several leading European methodologies. The literature highlights a set of converging principles:

  • Powering Meeting Legacies (Danish Board of Business Development): stresses strong local leadership, cross-sector collaboration and early investment in capacities, while noting the frequent absence—and value—of citizen participation.
  • Visit Britain – Legacy and Impact Toolkit: differentiates “legacy” (organiser-led goals) from “impact” (community-level change) and outlines a four-step process: define, manage, measure, maximise.
  • Copenhagen Legacy Lab: applies a Theory of Change approach, emphasising co-creation across stakeholders and a structured three-phase sequence: pre-planning, delivery and post-event evaluation.
  • Helsinki Sustainable Meeting Guidelines: integrate environmental, social and economic considerations, supported by practical initiatives such as certified accommodation, transport electrification and citizen-facing activities.
  • Göteborg & Co Sustainability Framework: articulates five pillars— inclusiveness, health and economic growth, environmental performance, positive city impact and strong governance.
  • Madrid and Barcelona Convention Bureaux: highlight local cultural integration, customisation of experiences and the value of co-designed legacy projects with local institutions.

Image
Image: Danish example of event for Powering Meeting Legacies.
Image: Danish example of event for Powering Meeting Legacies.
Text

Across all references, two ideas consistently emerge: legacy must be planned strategically and in advance, and meaningful outcomes require the early involvement of local actors capable of sustaining benefits beyond the event.

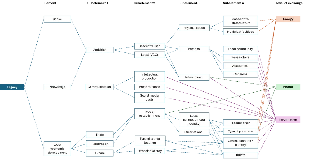
Building on this analysis, Valencia’s legacy concept aligns with three primary dimensions:

  • Knowledge creation and retention: new expertise, research collaborations, technical visits and strengthening of Valencia’s innovation ecosystem.
  • Social and institutional interactions: partnerships among universities, companies, associations, municipal departments and international delegates attending the events.
  • Economic contribution: spillovers across neighbourhood services, cultural institutions and operational savings in material or energy use.

Image
Image: Legacy’s flows categorisation in Energy, Matter and Information.
Image: Legacy’s flows categorisation in Energy, Matter and Information.
Text

Despite this progress, significant methodological challenges remain:

  • Translating conceptual legacy definitions into clear priorities for organisers and delegates, requiring a strong understanding of international methodologies and local expectations.
  • Time-lag effects, as legacy benefits materialise progressively and may extend beyond the project’s duration.
  • Absence of historical baselines, particularly for the economic and social impact of MICE activity in Valencia.
  • Energy, matter and information flows — which underpin the city’s legacy effects — remain largely unstructured, unevenly monitored and influenced by human behaviour, making them difficult to systematise and measure with precision.
  • Complex attribution, as it is difficult to isolate changes generated by events from those emerging organically in the city.

Addressing these challenges is one of the project’s objectives, and the expectation is that the very process of tackling them will be beneficial. First, because of the research, debates, and reflections it will trigger. Second, because even if the solutions achieved are not as satisfactory as expected, it will always be better to have “imperfect” tools to measure and manage the entropy of MICE tourism -and its legacy in particular- than to have none at all.

Methodology: From data to Energy, Matter and Information measurement

Text

The Entropy Calculator is conceived as an innovative solution that translates complex and heterogeneous event-related data into a coherent set of entropy-based indicators. It integrates life-cycle analysis, scientific datasets, digital tools and multi-source data to deliver an evidence-based assessment of both environmental and socio-economic impacts.

The methodological backbone follows a rigorous environmental assessment framework:

  • Life Cycle Assessment (LCA) in accordance with ISO 14040, enabling a systematic evaluation of direct and indirect impacts. For this purpose, the project has considered the Ecoinvent database, widely recognised in scientific research, to obtain conversion factors for material and energy flows.
  • Integration of Scopes 1, 2 and 3, in alignment with the Spanish MITECO Carbon Footprint Calculator, including inverse quantification techniques to derive emissions from consumption data.
  • Consideration of the Valencia Conference Center’s own carbon calculator, enabling baseline comparisons and cross-validation.

The model is fed through a diversified set of data channels, combining aggregated data, voluntarily provided personal data, and operational inputs from city and events systems. Data protection and anonymisation are ensured throughout the process.

Congress-level inputs (controlled environment)

  • Real-time energy data from the digital twin of the venue (HVAC, lighting, cooling and electrical demand).
  • Material flows including catering, waste generation, water use, logistics and exhibitor resources.

City-level inputs (distributed environment)

  •  MICE Transport Card — a critical innovation enabling measurement of visitor behaviour (mobility patterns, tourism flows, expenditure, movement across the city).
  •  Tourism intelligence from the Valencia Smart City Platform.
  •  Event-specific surveys capturing qualitative and quantitative information on visitors’ experiences and preferences.

Image
Image: Valencia infographic reference of major impacts around sustainable and innovative MICE events management from Valencia’s Convention Bureau.
Image: Valencia infographic reference of major impacts around sustainable and innovative MICE events management from Valencia’s Convention Bureau.
Text

By integrating direct and indirect data from validated sources, the methodology now incorporates additional advances:

  • UPV has already developed and tested a survey that will capture the extensive dataset required to calculate the entropy of each congress.
  • The project team has progressed in defining conversion units for energy and matter flows, resulting in an initial alpha version that will be expanded through iterative refinement.
  • The legacy dimension is not yet integrated, but will be added as soon as the corresponding indicators are defined through the co-creation process described earlier. Once this step is completed, the associated conversion factors will be developed, allowing the release of a full alpha version of the calculator for progressive testing and improvement.

Based on this architecture, the Zentropy MICE Calculator shall produce:

  • Key environmental and socioeconomic impacts generated by each event.
  • A combined Entropy Index measuring the overall disorder or efficiency created across the urban systems.
  • Information for events’ dashboards showing hotspots, opportunities and potential savings.
  • The ability to perform event-to-event comparisons and time-series tracking, enabling benchmarking across years, as the tool will operate automatically.

A staged testing approach is embedded into the methodology:

  • Congress -1 (not listed in the project’s proposal): first full-scale test, used to calibrate the tool, verify data flows and identify gaps.
  • Congress 1: improved data capture and refined modelling based on lessons from Congress -1. Baseline for comparing the Zentropy MICE event with the Business-as-Usual event.
  • Congress 2 (following year): Improved event’s performance after the execution of the Zentropy MICE sectorial infrastructure programmes (renewable energy, NbS, parking, etc.), measuring the reduced Entropy. The Calculator itself will be further optimised, enabling correction cycles, and progressively improving accuracy through a test–refine–advance process. This iterative method will ensure that the Entropy Calculator evolves into a reliable and replicable instrument.

Lessons learned for Transferability

Text

This innovative detailed approach has revealed a set of practical lessons to guide other cities seeking to replicate a sustainability-driven transformation of their MICE sector:

  • Start with a shared sustainability logic, not with tools. Success begins by creating a common understanding of urban pressures and sustainability principles before introducing technical tools. The concept of entropy reduction served as both an analytical framework and a narrative anchor, helping to generate consensus among stakeholders who rarely collaborate in the process. This early conceptual alignment is crucial because the benefits of sustainability can initially appear intangible to operators; while only by framing these benefits clearly can engagement be achieved and data collection later be effective.
  • Build the methodology around existing city assets. Replication works best when the model complements existing infrastructure and governance systems. In Valencia, the Entropy Calculator is aligned with the Valencia Conference Center operational system, the city’s climate neutrality targets, local mobility strategies, and SME innovation programmes. Early mapping of governance structures, partners and data flows is essential to ensure coordinated data collection, prevent duplication, and leverage each stakeholder’s capacities effectively.
  • Adopt a “lite-first, deep-later” data approach. Phased implementation is key, particularly for mid-size cities or those with limited resources. Starting with basic datasets—such as energy, mobility, or waste—allows early insights while building capacity and can later expand to more detailed indicators. This incremental approach keeps expectations realistic, ensures feasibility, and gradually enhances measurement accuracy without overburdening participants.
  • Make sustainability benefits tangible and quantifiable. The Entropy Calculator demonstrates the value of converting abstract commitments into concrete advantages: lower operational costs, optimized procurement, reduced environmental impacts, and enhanced reputation. Stakeholders respond more positively when outputs are framed as competitiveness levers rather than compliance duties, making it essential to connect measurable results to the everyday priorities of tourism operators.
  • Transfer processes require tailored roadmaps, not copy-paste solutions. Every city differs in tourism dynamics, governance maturity, and data availability. Successful replication requires a customized sequence —diagnosis, adaptation, co-design, piloting, and institutionalisation—rather than simply copying practices from elsewhere. The innovative aspect is to aim high, not just adopt the best practices of others: define ambitious goals first, then adapt them pragmatically to local conditions, creating a pathway from maximum potential to realistic implementation.
  • Define legacy from the start. Clear legacy objectives—social, economic, environmental—align stakeholders and help demonstrate long-term value beyond the pilot phase. Prioritising measurable outcomes, understanding the work of previous projects, and integrating both direct and indirect benefits ensures continuity. In Valencia, focusing on long-term venue transformation, citizen benefits at the neighbourhood level, and circular procurement provides a concrete roadmap for post-project sustainability.

Image
Image: Valencia’s neighbourhood development.
Image: Valencia’s neighbourhood development.
Text

November, 28 - 2025

Author:

Ana Contreras Escribano
EUI Innovative Actions Expert

About this resource

Author
Ana Contreras Escribano
Project
About EUI
European Urban Initiative
Programme/Initiative

The European Urban Initiative is an essential tool of the urban dimension of Cohesion Policy for the 2021-2027 programming period. The initiative established by the European Union supports cities of all sizes, to build their capacity and knowledge, to support innovation and develop transferable and scalable innovative solutions to urban challenges of EU relevance.

Go to profile
More content from EUI
347 resources
See all

Similar content